

Smoke testing is one of the most essential steps in software quality assurance. It acts as the first line of defense against unstable builds and helps development teams identify major issues before any detailed testing begins. This guide explains smoke testing, its purpose, how it works, and the best practices QA teams should follow. It also highlights how platforms like Baserock.ai enable faster, automated smoke testing within modern CI/CD pipelines.
Smoke testing, also known as build verification testing (BVT) or build acceptance testing, is a preliminary testing method used to assess whether the critical functionalities of a newly developed software build are operating correctly. It is not concerned with detailed inspection or deep functional verification. Instead, it answers one key question: is this build stable enough for more extensive testing?
The primary purpose of smoke testing is to prevent QA teams from wasting time on builds that are fundamentally broken. If basic workflows such as launching the application, logging in, or navigating through primary features do not work, then there is no point in moving forward to regression, functional, or integration testing.
Smoke testing allows teams to:
Since most modern development teams ship frequent updates, smoke testing plays an important role in speeding up the release process while protecting overall product quality.
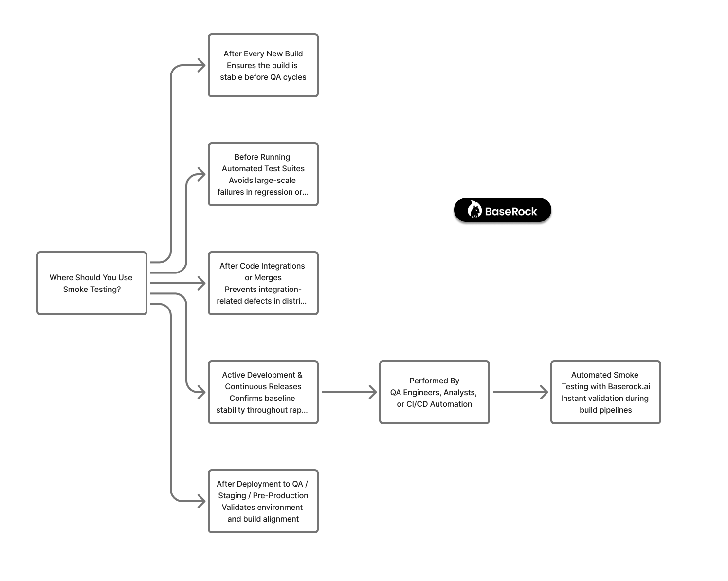
Smoke testing is useful wherever stability needs to be confirmed before deeper testing or deployment. It is typically applied in the following situations:

Smoke testing takes place immediately after a new software build is generated. The process is usually performed by QA engineers, QA analysts, or automated scripts within CI/CD pipelines.
In traditional development models, testers execute smoke tests manually before proceeding to functional or regression testing. In modern DevOps and agile environments, automated smoke tests are executed automatically as soon as a build is deployed. This provides faster feedback to developers and reduces overall testing cycle time.
Automation platforms like Baserock.ai allow teams to trigger smoke tests automatically during the build pipeline, enabling rapid validation without manual intervention.
Smoke testing can be divided into two main types:
Manual smoke testing is performed by QA engineers who follow a predefined list of high-level test cases. It is typically used in small projects, early prototypes, or cases where automation is not yet implemented. Manual testing allows testers to observe the system’s behavior closely, especially in early stages of development.
Automated smoke testing is ideal for fast-paced development cycles where builds are generated multiple times per day. Automation helps reduce human error, accelerates testing, and ensures consistency across builds. Automated smoke tests can run within CI/CD pipelines to immediately validate build quality.
Teams using platforms like Baserock.ai can auto-generate smoke test cases, execute them instantly, and receive detailed reports without manual involvement. This is especially beneficial for enterprise applications with complex workflows.
The smoke testing process typically involves the following steps:

A new software build is created and deployed to the test environment.
QA teams determine the most critical functionalities that define system stability. These usually include login flows, main dashboards, core user journeys, major database operations, and essential APIs.
A small number of high-priority test cases are prepared. These test cases are simple and designed to verify only the essential functions.
Testers execute the smoke test suite manually or via automation. The primary goal is to ensure that nothing prevents the build from being tested further.
If issues arise, testers document defects and communicate them immediately to developers. Only critical failures are considered important in smoke testing.
If the build passes smoke testing, it moves forward to deep testing. If it fails, it is rejected and sent back to the development team for fixes.
This structured process ensures that unstable builds are identified early, saving time and effort during the rest of the QA cycle.
Smoke testing is often confused with sanity and regression testing, but each has a distinct purpose.
Smoke testing is the quickest and broadest of the three, acting as a gateway test before any other QA activities start.
To maximize the impact of smoke testing, teams should follow these best practices:
Platforms like Baserock.ai simplify these best practices with AI-powered test generation, maintenance, and execution.
Smoke testing is a fundamental quality assurance method that ensures only stable and reliable builds progress to deeper testing stages. By conducting quick checks on the core functionalities of a new build, QA teams can save significant time, reduce unnecessary test failures, and keep development cycles efficient.
As software development moves toward faster release cadences, automated smoke testing becomes essential. Tools like Baserock.ai empower teams to automate smoke test creation, execution, and reporting, offering a reliable safety net for modern applications.
Flexible deployment - Self hosted or on BaseRock Cloud